发布人:管理员 发布时间:2023-12-15
                
            
     
                
            
医用敷料类产品是指通过物理覆盖屏障作用,用于创面的护理、止血或是吸收创面渗出液,也用于手术过程中承托器官、组织等,或是以医疗为目的辅助改善皮肤病理性疤痕、辅助预防皮肤病理性疤痕形成的产品。
    
                
            
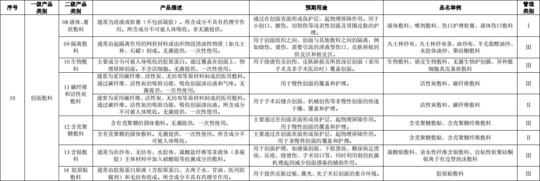
根据《医用敷料类产品分类界定指导原则(征求意见稿)》产品的范围是适用于可吸收外科敷料(材料)、不可吸收外科敷料、创面敷贴、创口贴、粉末敷料、凝胶敷料、水胶体敷料、纤维敷料、泡沫敷料、液体成膜敷料、膏状敷料、隔离敷料、生物敷料、碳纤维和活性炭敷料、含壳聚糖敷料、含银敷料、胶原贴敷料、疤痕敷料。
    
                
            
医用敷料主要分为:外科敷料、创面敷料、包扎敷料、造口疤痕护理敷料用品、组织工程支架材料等。
    
外科敷料分为:可吸性和不可吸收外科敷料
                分类目录属于:14注输、护理和防护器械-08可吸收/09不可吸收外科敷料
            
         
    
        
创面敷料分为:创面敷贴、创口贴、粉末敷料、凝胶敷料、水胶体敷料、纤维敷料、泡沫敷料液体(膏状)敷料、生物敷料、含壳聚糖敷料、银离子敷料胶原贴敷料。
    
分类目录属于:14注输、护理和防护器械-10创面敷料
        
    
         
    
         
    
        
包扎敷料分为:绷带和胶带
    
分类目录属于:14注输、护理和防护器械-11包扎敷料
        
    
         
    
        
造口疤痕护理用品
    
分类目录属于:14注输、护理和防护器械-12造口疤痕护理用品
        
    
         
    
        
组织工程支架材料
    
分类目录属于:13无源植入器械-10组织工程支架材料
        
    
         
    
    
医用敷料常见的测试标准
                
            
| 标准编号 | 标准名称 | 
| GB/T16886.1-2022 | 医疗器械生物学评价第1部分:风险管理过程中的评价与试验 | 
| GB/T16886.3-2019 | 医疗器械生物学评价第 3部分:遗传毒性、致癌性和生殖毒性试验 | 
| GB/T16886.4-2022 | 医疗器械生物学评价第4部分:与血液相作用试验选择 | 
| GB/T16886.5-2017 | 医疗器械生物学评价第5部分:体外细胞毒性试验 | 
| GB/T16886.6-2022 | 医疗器械生物学评价第6部分:植入后局部反应试验 | 
| GB/T168867-2015 | 医疗器械生物学评价第7部分:环氧乙烷灭菌残留量 | 
| GB/T16886.9-2017 | 医疗器械生物学评价第9部分:潜在降解产物的定性和定量框架 | 
| GB/T16886.10-2017 | 医疗器械生物学评价第10部分:刺激与皮肤致敏试验 | 
| GB/T16886.11-2021 | 医疗器械生物学评价第11部分:全身毒性试验 | 
| GB/T16886.12-2017 | 医疗器械生物学评价第12部分:样品制备与参照材料 | 
| GB/T16886.17-2005 | 医疗器械生物学评价第17部分:可沥滤物允许限量的建立 | 
| GB/T16886.18-2011 | 医疗器械生物学评价第18部分:材料化学表征 | 
| (一)不可吸收外科敷料 | |
| YY 0594-2006 | 外科纱布敷料通用要求 | 
| YY/T0921-2015 | 医用吸水性粘胶纤维 | 
| YY/T 0330-2015 | 医用脱脂棉 | 
| YY/T 0331-2006 | 脱脂棉纱布、脱指棉粘胶混纺纱布的性能要求和试验方法 | 
| YY/T 0854.1-2011 | 全棉非织造布外科敷料性能要求第1部分:料生产用非织造布 | 
| YY/T0854.2-2011 | 全棉非织造布外科敷料性能要求第2部分:成品敷料 | 
| YY/T0472.1-2004 | 医用非织造敷布试验方法第1部分:敷布生产用非织造布 | 
| YY/T0472.2-2004 | 医用非织造救布试验方法第2部分:成品布 | 
| YY/T 1117-2001 | 石音绷带粉状型 | 
| YY/T1118-2001 | 石音绷带粘胶型 | 
| YY/T1803-2021 | 聚乙烯醇止血海绵 | 
| (二)可吸收性外科敷料 | |
| YY/T 1283-2016 | 可吸收性明胶海绵 | 
| YY/T1511-2017 | 胶原蛋白海缩 | 
| (三)接触性创面敷料 | |
| YY/T1293.1-2016 | 接触性创面敷料第1部分:凡士林纱布 | 
| YY/T 1293.2-2016 | 接触性创面敷料第 2部分:聚氨泡沫敷料 | 
| YY/T 1293.4-2016 | 接触性创面敷料第4部分:水胶体敷料 | 
| YY/T1293.5-2017 | 接触性创面敷料第5部分:藻酸盐敷料 | 
| YY/T1293.6-2020 | 接触性创面敷料第6部分:贻贝黏蛋白敷料 | 
| YY/T1627-2018 | 急性创面敷贴、创贴通用要求 | 
| YY/T0471.1-2004 | 接触性创面敷料试验方法第1部分:液体吸收性 | 
| YY/T0471.2-2004 | 接触性创面敷料试验方法第2部分:透气膜料水蒸气透过率 | 
| YY/T0471.3-2004 | 接触性创面敷料试验方法第3部分:阻水性 | 
| YY/T0471.4-2004 | 接触性创面敷料试验方法第4部分:舒适性 | 
| YY/T0471.5-2017 | 接触性创面敷料试验方法第 5 部分:阻菌性 | 
| YY/T0471.6-2004 | 接触性创面敷料试验方法第6部分:气味控制 | 
| YY/T1477.1-2016 | 接触性创面敷料性能评价用标准试验模型第1部分:评价抗菌活性的体外创面模型 | 
| YY/T1477.2-2016 | 接触性创面敷料性能评价用标准试验模型第2部分:评价促创面愈合性能的动物烫伤模型 | 
| YY/T1477.3-2016 | 接触性创面敷料性能评价用标准试验模型第3 部分:评价液体控制性能的体外模型 | 
| YY/T1477.4-2017 | 接触性创面敷料性能评价用标准试验模型第 4 部分:评价创面料潜在粘连性的体外模型 | 
| YY/T1477.5-2020 | 接触性创面敷料性能评价用标准试验模型第5部分:评价止血性能的体外模型 | 
| YY/T1477.6-2020 | 接触性创面敷料性能评价用标准试验模型第6部分:评价促创面合性能的动物型糖尿病难愈创面模型 | 
| (四)包扎固定产品 | |
| YY/T0148-2006 | 医用胶带通用要求 | 
| YY/T1467-2016 | 医用包扎敷料救护绷带 | 
| YY/T 0507-2009 | 医用弹性绷带基本性能参数表征及试验方法 | 
| YY/T1697-2020 | 合成水激活聚氨醋玻璃纤维矫形绷带强度及固化时间测定试验方法 | 
                
            
    来源:《医用敷料类产品分类界定指导原则(征求意见稿)》《中国医疗器械标准目录及适用范围》